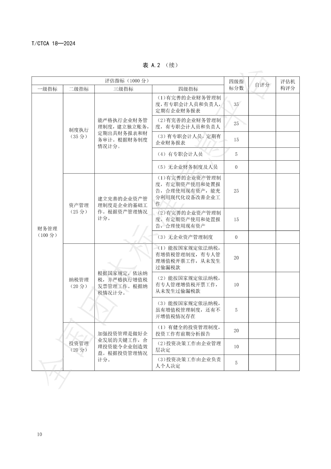
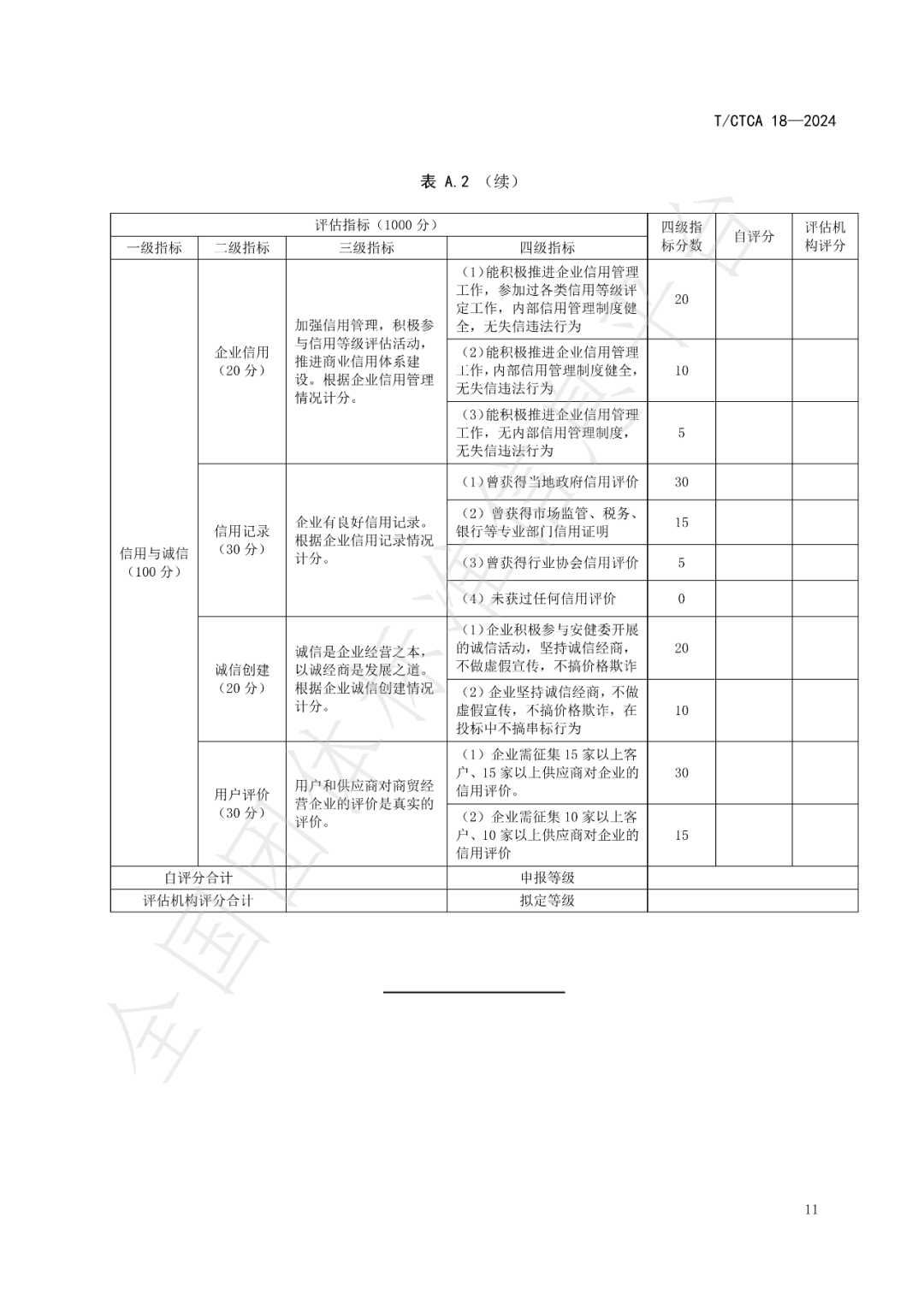
资讯 | T/CTCA 18—2024《个体防护装备商贸经营服务规范》团体标准正式发布并实施
2024-07-01152

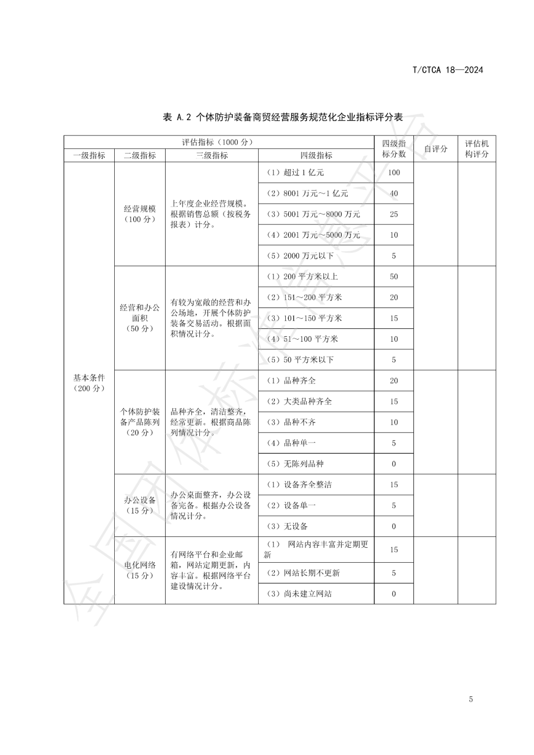
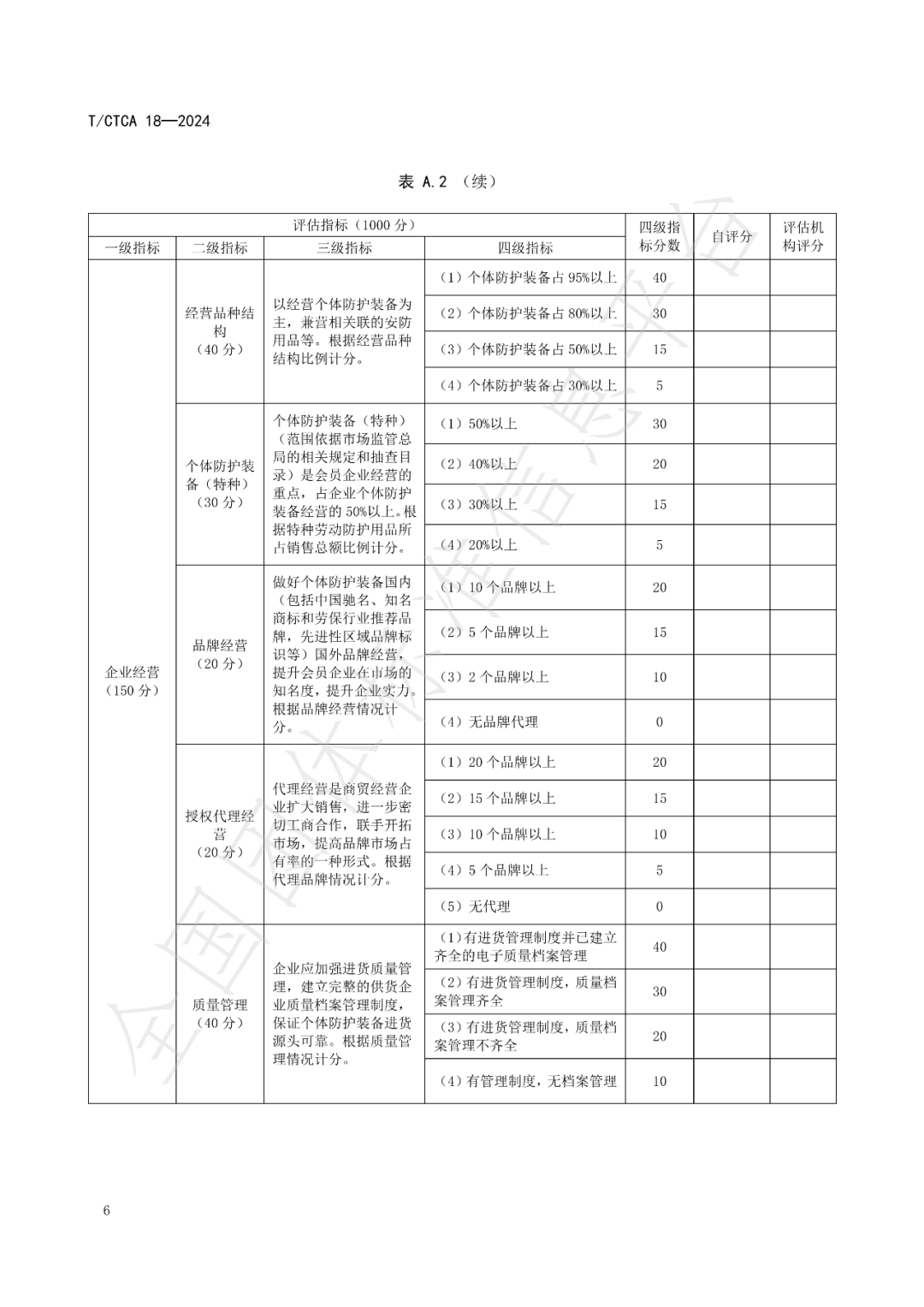
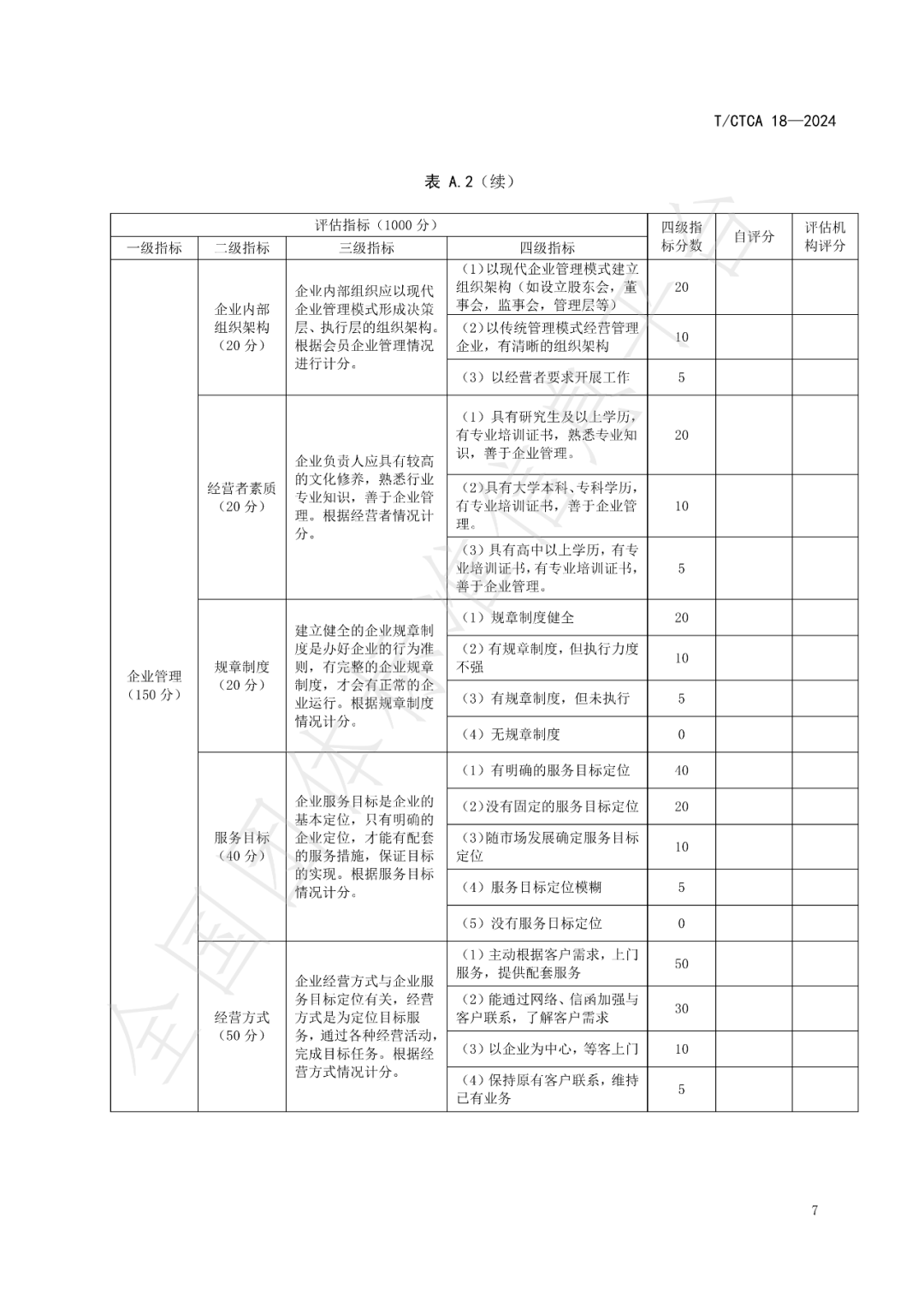
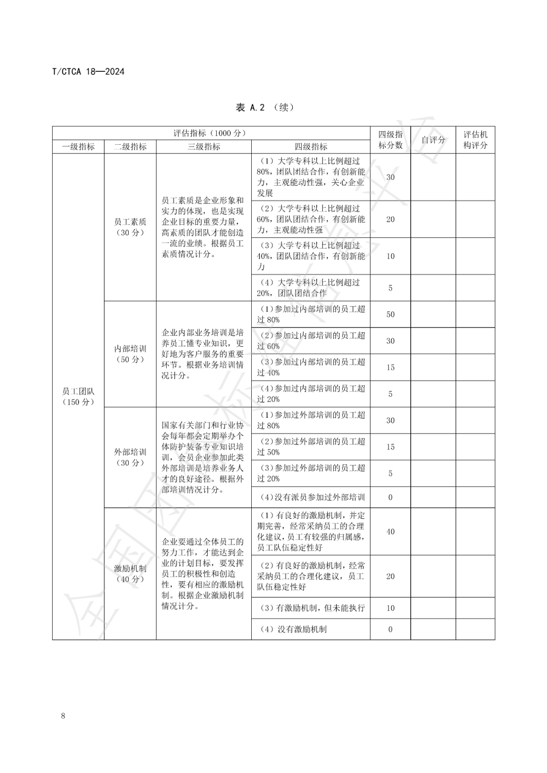
7月1日,中国纺织品商业协会T/CTCA 18—2024《个体防护装备商贸经营服务规范》团体标准正式发布并实施。该团体标准由山东新明辉安全科技有限公司、江苏国健检测技术有限公司、通标标准技术服务(上海)有限公司、职安健劳动保护用品(北京)有限公司、深圳市鹏亮工贸有限公司、南通市包健特种职业服装有限公司、江苏盾王科技集团有限公司、太仓市飞鸿塑钢制品有限公司、江苏恒辉安防股份有限公司、山东星宇手套有限公司、上海百业安安全装备科技股份有限公司、上海呼享环保科技有限公司、德尔格安全设备(中国)有限公司、上海森永实业有限公司、上海兰浪安防科技有限公司、天津市劳动防护用品及安全装备协会、上海劳动保护用品行业协会、浙江省安全健康防护用品行业协会、山东省劳动防护用品行业协会、湖北省劳动防护用品行业协会、湖南省劳动保护用品生产经营行业协会、广东省安全生产协会劳动防护分会共同参与起草。在我国现有的标准体系中,对于个体防护装备如何从工厂到达使用单位,并得到正确合理使用这一重要的商贸经营中间环节尚未有标准进行规范,该团体标准的制订在行业内具有创新性,有效填补了行业空白。并且在标准中要求会员企业推广先进创新和绿色低碳的个体防护装备,倡导可持续发展,具有前瞻性和先进性。
该团体标准服务于商贸经营企业,与市场经营相结合,依托协会的行业监督管理,实现行业自律,促进我国个体防护装备行业的发展。通过规范个体防护装备商贸经营企业的经营服务活动,提升企业管理水平,强化从业人员教育培训,提升从业人员专业素质,使企业成为服务质量优良,商品质量可靠,社会反响良好的优秀企业,不断提升其在社会和市场中的作用地位,为安全生产保驾护航。中国纺织品商业协会安全健康防护用品专业委员会呼吁广大个体防护装备商贸经营企业积极遵守该项标准,为我国个体防护装备商贸经营环节创造更加规范、有序的发展局面,为行业的高质量健康发展奠定坚实基础。


















点我访问原文链接